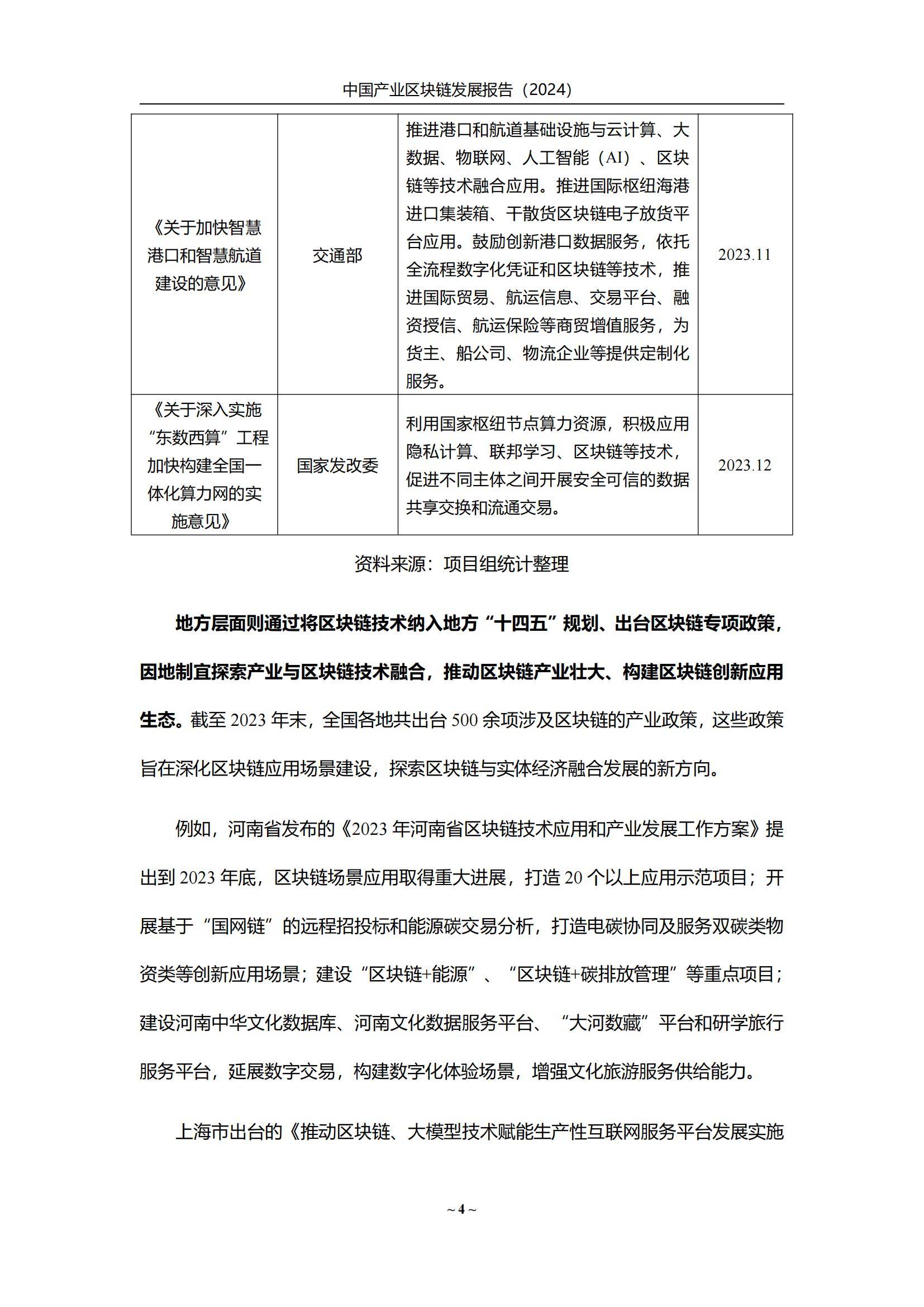
本文综合21世纪经济报道、网易科技、范范区块链上市规划的江湖见闻、新浪微博区块链上市规划,文中观点为作者所有,不构成专业投资建议。
最近全球财经头条给区块链上市规划了一个叫“币圈”区块链上市规划的玩意。因为它,有一个新名词火了——ICO!
火到什么程度区块链上市规划?上至金融界精英,中至普通投资者,下至广场舞的大妈,他们都在玩这个叫ICO的玩意。有多少人玩?用一个直观的数字来讲,目前国内已经有200万人在玩ICO。
其实ICO很早就有了,只是这次在你不知不觉中,这东西就这样火起来了。
不知道什么是ICO?小编简单给你科普下。
ICO,全称为Initial Coin Offering,即“首次公开募币”,这有点像证券发行中的IPO,即项目发起方可以通过区块链技术发行初始代币的方式去获得融资,不过初始代币不能用法定货币(人民币、美元等)购买,因为这违反了各国关于融资的法律法规,而需要用比特币、以太坊等流动性较好的数字资产购买。
什么?还看不懂,那打个比方吧。
我们可以将以太坊看做是一个安卓系统,系统内通用一种币作为支付方式。其他的ICO项目看做是系统中的一个个应用(APP)。这些应用中有一些类似于电子游戏,游戏中购买装备、获得技能等都需要支付游戏币。而这个游戏币可以通过系统中的币来兑换。也可以在电子游戏早期发售时就认购。而随着游戏中的玩家越来越多,早期发售的一定量的电子游戏币就有可能升值。
理就是这么个理了。
90%的项目不靠谱!这是多位投资人在看过项目之后的结论。

追梦者基金创始人朱波认为大多数项目都不靠谱,因为他亲耳听到自己拒绝投资的区块链项目要发起ICO。
对方希望朱波能为自己的项目在ICO中站台。由于深知项目风险,朱波拒绝,没想到对方说:“朱总,有你们的背书最好,但是如果没有你们背书,我们通过ICO也能融到钱。这个圈子现在大家都这样,钱很多。”前后接触几个这样的项目,朱波才知道了这个圈子的乱象。
有同样感受的,不止朱波一个人。金色财经CEO、火币网联合创始人杜均从4月份开始就接触了大量的ICO项目,发现好多团队都是几个年轻人,拿个商业计划书,其他啥都没有,商业计划书写得都有问题,就想通过ICO圈钱。现在让杜均烦恼的是,每天都有人来问他是不是投资了某个项目,项目的名称他基本都没听过。
“越深入了解,越让我倒吸一口凉气。”朱波在朋友圈感叹,“我相信用不了一年时间ICO这个巨大的泡沫一定会破,因为今天在进行ICO发行的大量公司,绝大部分项目和公司都是被当前主流投资人不看好的项目,而那些不良的ICO发行平台完全不顾项目和公司质量,疯狂收取发行佣金。曾记得几年前的P2P和股权众筹泡沫,让多少个体投资人血本无归。而这波比特币的狂涨和ICO的泛滥,真的让我感受到2015、2016年的股灾将在ICO和比特币上重演。”
在业内人士看来,开展ICO的项目也越来越离谱,没有白皮书(相当于项目说明书)、抄袭代码、不看项目资质,甚至项目发起人有犯罪前科等,种种乱象不一而足。
并且,据两年前参与过ICO的李洋告诉记者,现在很多区块链项目根本不需要代币也能完成,但还是去做ICO,而且代币的发行数量、发行价格随心所欲,没有任何依据。
多位受访人士对21世纪经济报道记者表示,当前多数ICO项目已经具备了非法集资、传销的全部特征。
如此高的风险,依然有上百万人愿意入局,原因只有一个——暴利。
如果你是股民,你知道一个涨停也不过10%,能有吃到涨停板也是很开心的,但是你要多久才能守到一个涨停?
ICO就不一样了,随便都有100%的收益,或更高,更甚有20000%的超高回报。如此高收益的东西,望眼便是白花花的钱,谁不眼红?谁不想赚钱?所以,大家都争先恐后,蜂拥而至。
一位资深玩家总结:“ICO的暴利已经超过了贩毒。”
谁谁谁又赚了上千万,这是这个圈子里的励志故事。
口说无凭,用数据说话。我们来看下2013-2017年2月40个超10万美元ICO的回报率分布。
以太币自发行以来上涨近1000倍,国内亦有代币自ICO以来涨幅超过200倍,部分ICO项目在数小时内便完成募集,部分普通投资人也眼红不断进场。据火币区块链研究中心统计,今年上半年ICO的全球总的投资额约为18亿美元,仅中国ICO投资额就接近26亿元人民币。
出现在股市里的投机方法,在ICO里一样也没落下。投资一个ICO项目,然后等它升值再卖出去,这是真正的投资逻辑。
于是出现了“庄家”。币圈资深玩家老范听说过的“庄家”,原来都是在股市里玩的。而据法治周末报道,目前已经有散户组建QQ群,约定集体投资ICO项目,在具体点位同进同出,坐庄效果明显。
“能被操纵的市场,才是好市场。”上述资深玩家总结,“散户一提到庄家操作市场,往往深恶痛绝,但是如果庄家能很容易地操纵市场,才会有人愿意进来坐庄,旧庄赚了跑了,新庄又来,可能就能带来一波波的高潮。”
虚拟货币交易,不像股市,会设置涨停、跌停,开关市的时间。“7*24小时交易,无涨跌停限制,通过舆论、技术操纵市场也几乎不会被追究,真是庄家的天堂,所以长期看涨。”该玩家总结。
老范认为,这一波会长得这么高,就是因为有很多新“韭菜”。新进的玩家看不清这个圈子的套路,信息不对称,所以很容易被忽悠。
老范是看不上这些玩法的。在他眼里,这和前几年除比特币之外的山寨币一个意思。“挖矿和诈骗,是在这个圈子里获得稳定收益的‘唯二’的法门。”老范告诉网易科技。
他自己是从不参与炒币的,做的唯一的事情是“挖矿”。就是买几个显卡插在自家电脑上,每天开着电脑运算,从而获得比特币。
我们可以从股市的眼光来看看,哪些人能从这一轮ICO和虚拟货币的狂潮中赚钱:
1、项目方:股市上,上市公司只要上市了,就是最大的赢家。ICO更是,项目方只要融资成功,就是赢家。它已经拿到钱,也不存在刚性兑付的问题。如果上涨,皆大欢喜,如果下跌,惨的是投资人。
ICO的投资人不是傻瓜,是非常聪明的一群投资人。要拿到他们的钱,那这个资产要有稀缺性。要么是技术上有独特之处,要么商业模式应用上牛。
2、庄家:股市上有庄家,相信未来虚拟币上也会有。庄家还会发现,这个市场坐庄比股市好多了,因为没有监管,只要实力足够,想怎么玩就怎么玩。
坐庄需要两个基本条件,项目方的密切关系与低位搜集的大量筹码。如果没有项目方的深厚关系,随时被玩死。再有锁码高度锁定,配以强大资金实力,能打出财富效应,就可以操纵价格。
3、探险家:拥有强烈的好奇心,愿意学习和接受新事物,具有高风险偏好并愿意为之投入金钱,这个群体我称之为探险家,具备的就是探险家的素质。这些人往往在早期低位时就进入了比特币市场,低价囤积比特币,今天的明星比特币人物往往就是这些人中出来。
当然,也会有很多探险家在失败的项目上成了烈士。
4、 卖水卖铲子的:美国西部淘金热的时候,发财最多的是这批人。不管你有没有挖到金矿,你要喝水,你要买铲子吧。今天的虚拟货币市场,卖电的,卖矿机的,卖软件开交易所的都是先把钱挣了,都属于这个类型。
相信这个市场未来也会诞生一批股评家之类的虚拟币评论家。应该说,已经有了。已经有比特币知名炒家在教人如何通往财富自由之路,在一个知识付费平台上已经有17.5万人订阅,年费199元,收入3482.5万。
5、散户。接力棒到散户这里的时候,已经是价值链的末端。如果是大牛市继续,还能赚点大牛市的平均利润,如果波动大了,那么赔钱概率就比较高。
这就是ICO游戏人群分布,离核心圈越近,你的赚钱概率越高,离核心圈越远,你的亏钱概率越高。最终,价值链掌握在最上游。要想玩这个游戏,先想清楚自己属于哪类人,然后用什么策略。如果是一个散户去思考某种虚拟货币的未来,那么纯属想多了。
被认为“无国界”发行和交易的ICO项目,正在考验各国金融监管机构的智慧。各国将ICO纳入证券监管范围的同时,也在警示ICO存在的欺诈风险。

今年8月10日,新加坡金管局也警示ICO投资风险:新加坡已出现ICO投资,需注意了解其基础项目信息。
此前,英国央行曾表示,数字货币不会对英国金融稳定性和货币构成重大风险,因为数字货币流通量低。但该国财政部认为,有必要对数字货币的使用和交换使用反洗钱法规。印度央行也已禁止使用数字货币。
8月28日,美国SEC警告称,一些上市公司宣称参与了ICO或与之相关活动,以新技术为噱头诱骗投资者,包括:宣称提供投资新科技机遇为噱头“拉高出货”(pump-and-dump),操纵市场等。
俄罗斯政府对ICO的监管态度正变得越来越严厉,并计划禁止私人购买ICO发行的数字货币。
俄罗斯财务部副部长Alexey Moiseev近日表示:“很难说清楚数字货币究竟是不是庞氏骗局。我们不会将它们视为真正的货币,并像监管国外货币那样对其进行监管。”
他还说:“政府应该让合格的投资者购买数字货币,例如金融机构。对于普通投资者来说,购买数字货币太过危险,很有可能满盘皆输。”
8月28日晚间,北京市网贷行业协会对外发布了一份《ICO风险提示函》。根据该份文件内容显示,为了发挥市场自律作用,推动我国互联网金融行业安全健康发展的原则,面向投资者、投资机构、服务/研究机构、监管机构等相关主体,特发出ICO风险提示,记者整理出三点重要内容:
相关交易平台将会存在稽查风险
ICO项目发起人和机构可能涉嫌非法经营罪,甚至有洗钱行为
投资者在投资ICO项目除了需要承担虚拟货币技术方面风险造成的损失外,
还可能存在参与非法集资、洗钱、传销等违法犯罪行为引起的法律风险
据财新报道,中国有关监管部门近日将对ICO采取行动,在监管、法规体系准备好将ICO纳入之前,甚至不排除直接取缔的可能。
知其然而不知其所以然,不真正知道其中的门道和价值、玩法,要保持冷静啊朋友们,尤其咱还是小白,更不要拿自己的全部家当来投机,进去可能裤衩儿都会亏掉,亏不起!
做投机的,最怕的是把自己忽悠成价值投资。做价值投资的,切忌操作上别投机。市场有风险,投资需谨慎!
标签: #区块链上市规划
评论列表